|
با حضور معاون آموزشی دانشگاه علوم پزشکی مشهد |
||
| اولین سمینار«توجیه ضوابط آموزشی مرکز قائم(عج)» برگزار شد. | ||
|
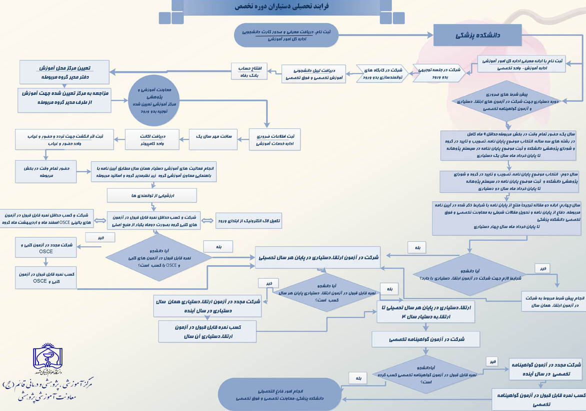
اولین سمینار «توجیه ضوابط آموزشی دستیاران در مرکز قائم(عج)» با حضور معاون آموزشی دانشگاه علوم پزشکی مشهد، مدیران گروه های آموزشی، جمعی از مسئولان دانشکده پزشکی و حدود 300 نفر از دستیاران تخصص مرکز قائم(عج) برگزار شد. به گزارش روابط عمومی مرکز، این سمینار از سوی معاونت آموزشی و پژوهشی مرکز قائم(عج) و با هدف توجیه ضوابط دستیاری برای دستیاران جدید الورود و بررسی موضوعات مرتبط با مباحث آموزشی و پژوهشی دستیاران در مرکز قائم(عج) برگزار و نحوه ثبت گواهی فوت نیز به شکل ویژه توسط مدرس اداره پزشکی قانونی برای دستیاران حاضر در سمینار مطرح شد. در این سمینار تصویری از فرآیند تحصیلی دستیاران و کتابچه راهنما شامل محتوای آموزشی و پژوهشی از جمله فعالیت ها، ضوابط و برنامه آموزش تخصصی نیز به دستیاران تمامی گروه ها ارائه شد. این کتابچه ها از سوی معاونت آموزشی و پژوهشی مرکز قائم(عج) در قالب 15 عنوان گروه تخصصی برای گروه های ارتوپدی، اورولوژی، پزشکی هسته ای، زنان، اطفال، داخلی، جراحی مغز و اعصاب، آسیب شناسی، مغز و اعصاب، قلب و عروق، پوست، گوش و حلق و بینی، جراحی عمومی و بیهوشی به چاپ رسیده است. معاون آموزشي و پژوهشي مرکز قائم(عج) در این سمینار عنوان کرد: معاونت آموزشي و پژوهشي مرکز قائم(عج) به عنوان يكي از اركان اصلي این مرکز در راستاي ارتقاء سطح دانش جامعه پزشکی همسو با دانشگاه علوم پزشكي مشهد گام برمی دارد. دکتر محمد اصل زارع تصریح کرد: این حوزه در تربيت پزشكان و متخصصان مورد نياز جامعه بر اساس ضوابط و استاندارهاي آموزشي و پژوهشي می کوشد و در زمینه نظارت بر گروه هاي آموزشي نیز با هدف ارتقاء كمي و كيفي آموزش فعالیت می کند.
|
||
![]() |
||
![]() |
||
![]() |
||
![]() |
||
![]() |
||
![]() |
||
![]() |
||
![]() |
||
![]() |
||
![]() |
||
![]() |
||
![]() |
||
اخبار
- بازدید: 613
















